首页
公司简介
中心介绍
部门设置
发展历史
组织架构
荣誉证书
实验室资质
实验室资质
公开声明
试验检测
实验室主要设备
实验室检测能力
检测对象
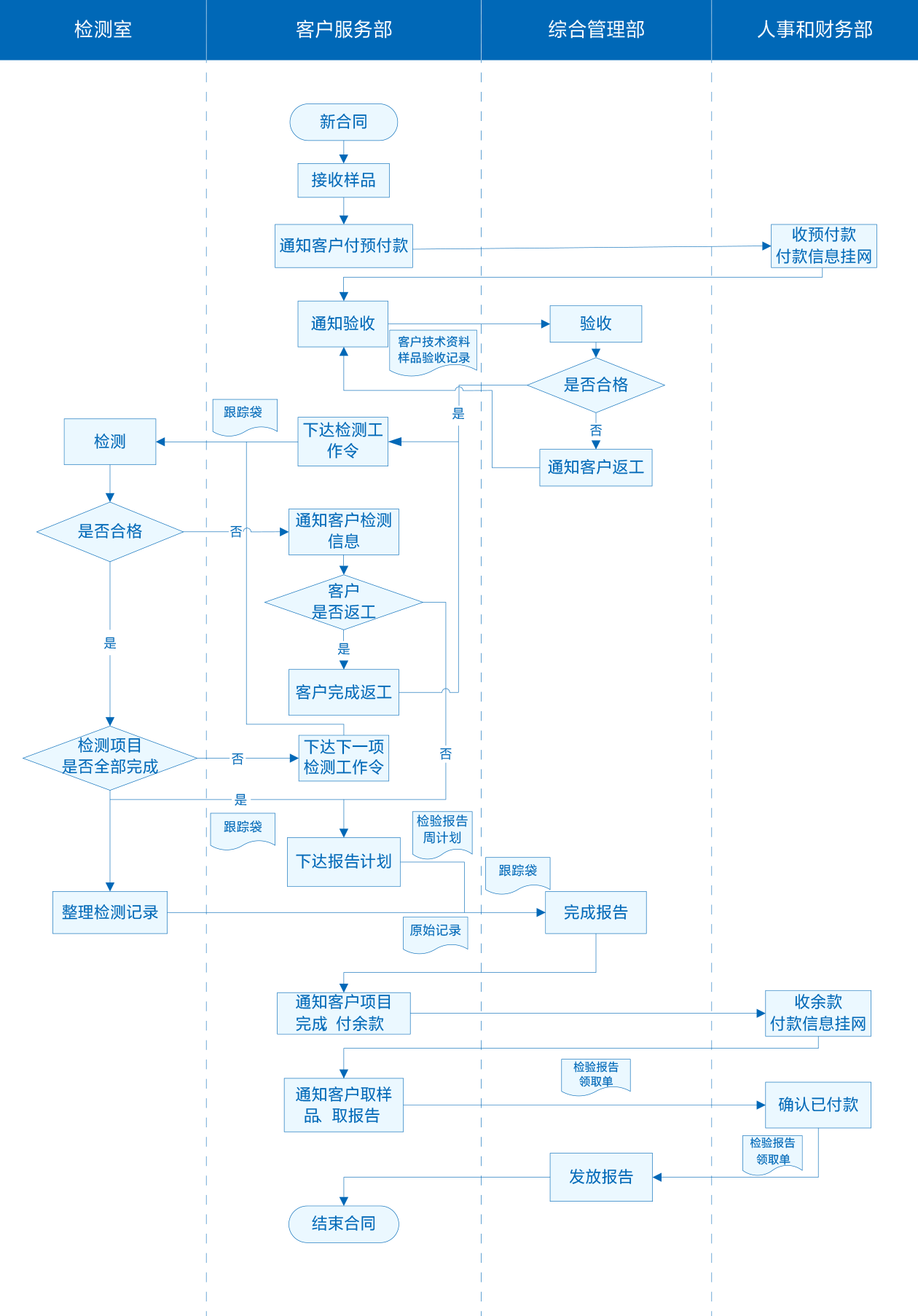
检测流程
检测流程
委托检测须知
检测报告
企业动态
企业动态
人才招聘
联系我们
下载中心
中文
英文
中文
英文
首页
公司简介
实验室资质
试验检测
检测流程
检测报告
企业动态
联系我们
下载中心
中文
英文
中文
英文
检测流程
检测流程
检测流程
检测流程
委托检测须知
检测流程